全球產能

我們已透過多國製造佈局支援「非中國供應鏈」,目前台灣據點已全面運作,越南廠預計於今年底前完成建置並投入運營。

對於非台灣製造的零組件,我們亦可在台灣執行關鍵製程,包括 CNC 加工、焊接(brazing)、組裝以及整機測試,實現實質轉型,並可依產品需求提供以台灣為基礎的供應配置。

此外,在取得客戶預測需求的前提下,我們可於約5個月內將產能擴增最高達100%,以支援包括 NVIDIA 在內的快速導入與大規模量產需求。


 企業認證

我們建立完整的認證體系,涵蓋品質、環境、安全與能源管理,並通過 RBA(責任商業聯盟)認證,符合全球領先科技企業對供應鏈的合規要求。


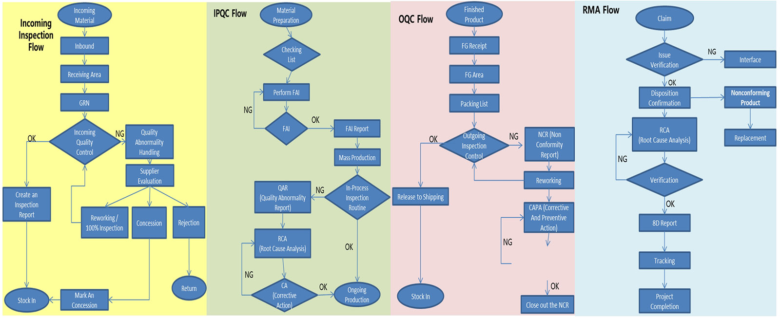
品質管制流程

我們在3個生產基地實施統一的品質管理系統,確保標準與執行的一致性。
廠經理每6個月在各廠之間輪調一次,建立無縫的管理架構,在交接過程中不會造成任何營運中斷,同時也能促進跨廠稽核與持續改善。